招生处
手机版 English 学校主站
网站首页
招生信息
招生公告 招生计划 历年录取情况 历年分数线 考生须知
院系介绍
学校概况
毕业生就业网
联系我们

招生信息

  • 招生公告
  • 招生计划
  • 历年录取情况
  • 历年分数线
  • 考生须知
  • 首页
  • 招生信息
  • 招生公告

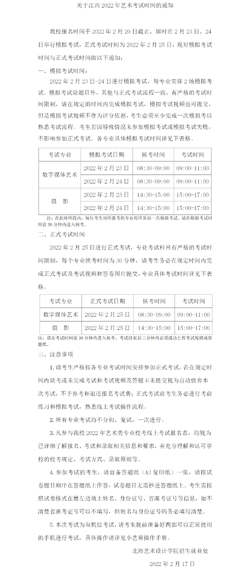
关于江西2022年艺术校考时间的通知

发布时间:2022-02-17 浏览量:547

 

  • 上一篇:北海艺术设计学院2022年艺术类专业 校考结果查询及复核办法
  • 下一篇:小艺帮3.0及小艺帮助手用户操作手册(考试)

地址:广西壮族自治区北海市银海区新世纪大道1号    邮编:536000

电话:(0779)6801200、6818000、6800400、6818002(招生办)

传真:(0779) 6818002

桂公网安备45050302000053号   |  桂ICP备05015346号

网站技术:贵州海普科技有限公司

@2013 SSZSS.COM. All rights reserved.  |