手机版
English
学校主站
网站首页
部门简介
部门职责
联系方式
人事政策
教师发展
职称评聘
人才招聘
办事指南
下载专区
办事指南
首页
办事指南
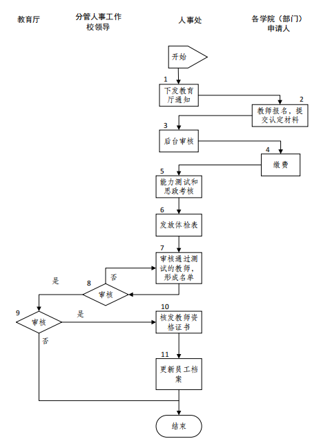
教师资格认定流程图
来源:人事处
责编: 屈志鑫
作者: 李菁蔓
发布时间:2019-06-25
浏览量:
1765
上一篇:
离职管理流程图
下一篇:
入职流程图